Primary Color
Default
Red
Blue
Green
inner banner

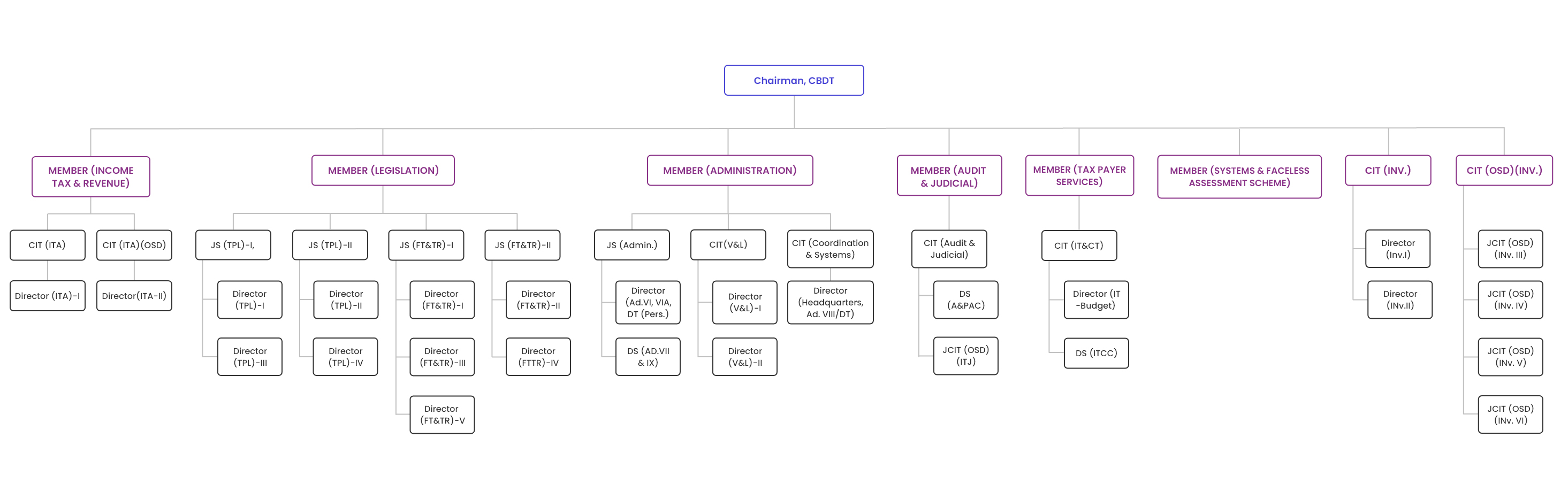
Orgnizational Chart

up arrow